Фундаментальные исследования
Фенотипические характеристики клеток микроглии при травме спинного мозга in vitro.
Область применения
Медицина, Практическая медицина
Готовность к практическому использованию
Этап исследований
Правовая защита
Нет
Быстрая навигация
Фундаментальные исследования
Фенотипические характеристики клеток микроглии при травме спинного мозга in vitro.
Область применения
Медицина, Практическая медицина
Готовность к практическому использованию
Этап исследований
Правовая защита
Нет
Авторы и разработчики
Ахметзянова Эльвира Руслановна
Тимофеева Анна Викторовна
Мухамедшина Яна Олеговна
Полученные данные вносят значительный вклад в понимание механизмов посттравматического ответа клеток микроглии при травме спинного мозга легкой, средней и тяжелой степени тяжести, что может быть использовано для разработки персонализированного подхода к терапии травмы спинного мозга
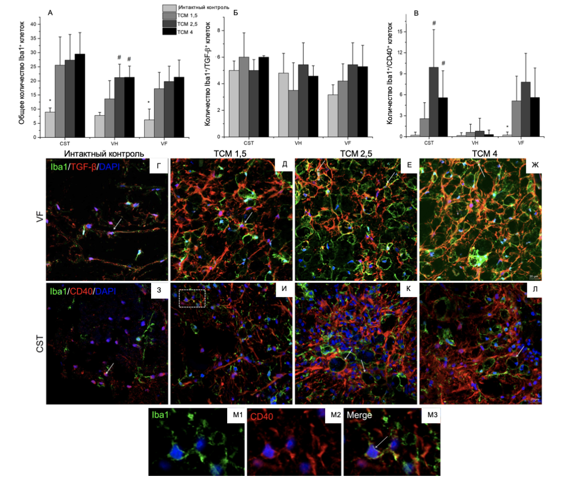
Нами были обнаружены достоверные различия в экспрессии генов и выработке цитокинов микроглией при травме спинного мозга крыс с легкой, средней и тяжелой степенью тяжести на 3, 7, 14 и 60 сутки после ТСМ. Кроме того, микроглия, культивированная при разных условиях, показала различия в фенотипе в сторону, сдвигаясь в сторону провоспалительного (М1) либо противовоспалительного (М2).
Рисунок 8. Количественные изменения в популяциях микроглии, экспрессирующих CD40 и TGF-β. Количество клеток Iba1+ (A), Iba1+/TGF-β+ (Б) и Iba1+/CD40+ (В) (ось Y) в исследуемых областях (ось X) интактного спинного мозга и опытных групп со спинным мозгом тр
Конкурентные преимущества перед аналогами
Аналогов нет