Уникальная разработка
Экспериментальные разработки
Препарат для лечения метахроматической лейкодистрофии и способ ее лечения
Область применения
Нейробиология
Готовность к практическому использованию
Экспериментально-испытательные работы
Правовая защита
Патент зарегистрирован
Быстрая навигация
Уникальная разработка
Экспериментальные разработки
Препарат для лечения метахроматической лейкодистрофии и способ ее лечения
Область применения
Нейробиология
Готовность к практическому использованию
Экспериментально-испытательные работы
Правовая защита
Патент зарегистрирован
Авторы и разработчики
Муллагулова Айсылу Илдаровна
Шаймарданова Алиса Алмазовна
Чулпанова Дарья Сергеевна
Соловьева Валерия Валерьевна
Мухамедшина Яна Олеговна
Костенников Александр Александрович
Ризванов Альберт Анатольевич
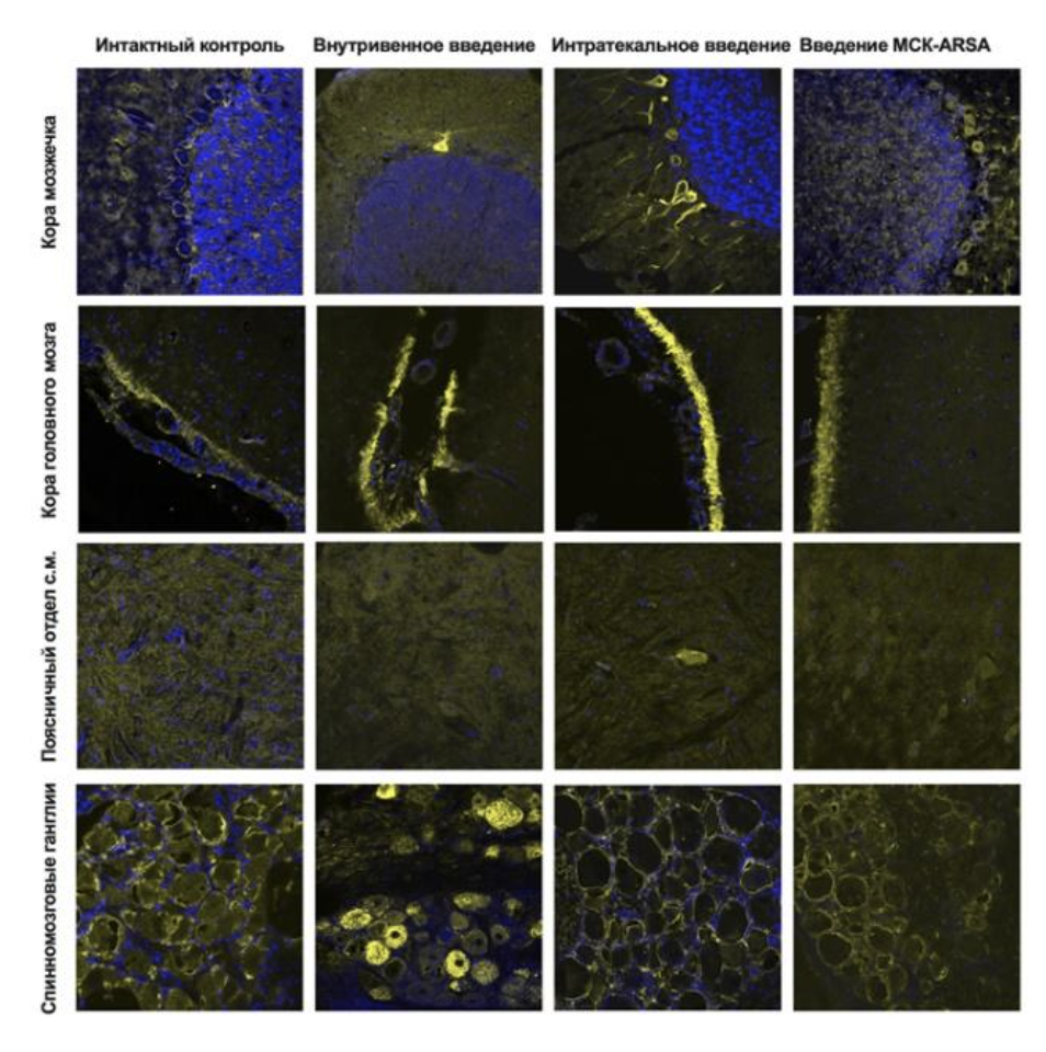
Изобретение относится к области медицины в целом, генный и генно-клеточный препарат и способам лечения наследственного заболевания метахроматической лейкодистрофии (МЛД), представляющей собой тяжелое наследственное нейродегенеративное заболевание, возникающие вследствие дефицита лизосомного фермента арилсульфатазы A (ARSA) или белка-активатора сапозина B (SapB) в организме человека.
Получено и проанализировано функциональность векторной плазмиды pAAV-ARSA, содержащей уникальную кодон-оптимизированную последовательность гена ARSA;
Получено и проанализировано функциональность препарата для генной терапии, а именно рекомбинантного аденоассоциированного вируса AAV9-coARSA, содержащего уникальную кодон-оптимизированную последовательность гена ARSA;
Проверена эффективности и безопасности внутривенного, интратекального введения AAV9-coARSA и внутривенного введения МСК-ARSA мини-пигам.
Заявленное техническое решение поясняется графическими материалами
представленными на Фиг.1 и Фиг.2.
Конкурентные преимущества перед аналогами
Безопасность, эффективность, низкая инвазивность